更多
CSC第十二届委员会委员名单
中华医学会心血管病学分会(CSC)是隶属于中华医学会的二级专科分会,在著名心血管病学家吴英...
详细介绍
更多
更多
辽宁省医学会心血管病学分会
工作动态
当前位置:
心血管病学分会
>
工作动态
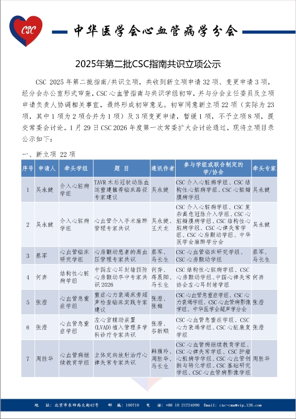
2025年第二批CSC指南共识立项公示
发布时间:2026-02-04 10:07:49
Produced By 大汉网络 大汉版通发布系统